2023-12-04 16:53:09 来源:William威廉英国 浏览数:0
蛋白乙酰化修饰在植物病原菌的致病性中发挥了重要作用,前人的研究主要集中于组蛋白上的乙酰化修饰及其对基因转录的调控,而非组蛋白乙酰化是如何参与病原菌致病的还缺乏系统认识。近日,国家杰出青年科学基金获得者、William威廉英国梁文星教授团队在New Phytologist (一区,IF9.4)发表了题为Sir2-mediated cytoplasmic deacetylation facilitates pathogenic fungi infection in host plants 的研究论文,揭示了一种病原真菌通过细胞质蛋白乙酰化调控病原菌致病性的新机制,进一步拓展了乙酰化修饰的生物学意义。

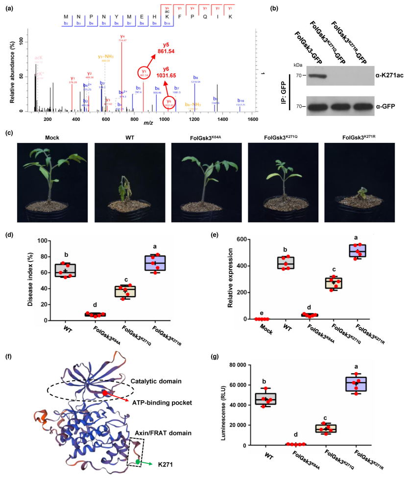
在该研究中,作者首先利用亚细胞定位和酰化修饰免疫印迹检测,在尖孢镰刀菌番茄专化型(Fusarium oxysporum f. sp. lycopersici, Fol)中鉴定出一个定位于细胞质的去乙酰化酶FolSir2,其敲除体ΔFolSir2致病力显著下降。进一步对野生型和ΔFolSir2的乙酰化蛋白组进行精准定量分析,发现了115个在ΔFolSir2中乙酰化水平显著上调的细胞质靶标蛋白,其中,蛋白激酶FolGsk3的第271位赖氨酸(K271)具有乙酰化修饰,该位点位于FolGsk3的Axin/FRAT结构域。将K271分别突变成Q(谷氨酰胺)和R(精氨酸),以模拟乙酰化和非乙酰化状态,发现K271R突变能够显著提高FolGsk3的激酶活性,导致Fol的致病力显著提高,而K271Q突变则降低了酶活和致病性(图1),这说明FolGsk3的去乙酰化对于其酶活和Fol致病非常重要。

图1 FolGsk3乙酰化影响其酶活进而调控Fol的致病性
作者进一步通过Co-IP和体内、体外的乙酰化实验证明了FolSir2确实能够结合并去除FolGsk3在K271的乙酰化修饰,而在侵染过程中FolSir2的转录本是上调表达的,这说明Fol可能通过利用FolSir2对FolGsk3的去乙酰化,激活FolGsk3的激酶活性进而来促进自身的侵染(图1)。更重要的是,该机制在其他农作物重要病原菌中高度保守,这为开发新的广谱性药物靶标控制真菌病害发生提供了理论支持。值得一提的是,该团队之前报道的乙酰化激酶FolSrpk1也是FolSir2的靶标之一(Zhang N et al., EMBO Journal, 2023),FolSrpk1的去乙酰化改变了其核质定位进而影响了病原菌清除寄主活性氧的能力。综上所述,这些研究揭示了去乙酰化酶FolSir2通过调控细胞质激酶的活性和细胞定位影响病原菌致病性的机制(图2),为枯萎病以及其他作物病害的绿色防控提供了理论指导。

图2 细胞质去乙酰化酶FolSir2调控Fol致病性的模式图
William威廉英国副教授张宁为论文第一作者,梁文星教授和宋丽敏副教授为共同通讯作者。该研究得到国家自然科学基金、山东省外专双百计划及山东省泰山学者等项目的资助。
参考文献:Zhang N, Lv F, Qiu F, Han D, Xu Y, Liang W. 2023. Pathogenic fungi neutralize plant-derived ROS via Srpk1 deacetylation. EMBO Journal 42:e112634.
文章链接:https://nph.onlinelibrary.wiley.com/doi/10.1111/nph.19438
责任编辑:房明 张琳