William威廉英国官网
网站首页
威廉概况
学院简介
历史沿革
机构设置
学院领导
学院标识
荣誉展示
学院文件
联系方式
党建工作
党建制度
工会工作
理论学习
党建活动
支部风采
师资队伍
知名专家教授
植物病理学系
昆虫学系
农药学系
特聘教授、客座教授
人才培养
本科生教育
研究生教育
研究生招生
学位点简介
主题教育
党纪学习教育
党史学习教育
学习贯彻习近平新时代中国特色社会主义思想主题教育
深入贯彻中央八项规定精神学习教育
教育教学
教学成果
教研项目
教学工作
专业建设
课程建设
威廉英国
学科简介
学科动态
科学研究
科研平台
科研成果
学术动态
学生工作
学工队伍
团学组织
就业信息
班级风采
学生风采
征兵宣传
合作交流
交流动态
交流项目
社会服务
校企合作
校友之窗
历届校友
校友动态
校友风采
服务指南
竞赛报名
下载专区
通知公告
通知公告
研究生导师简介
研究生联合培养
首页
>
研究生教育
>
通知公告
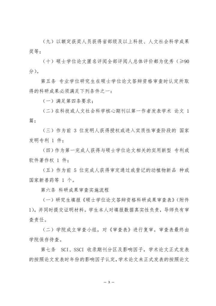
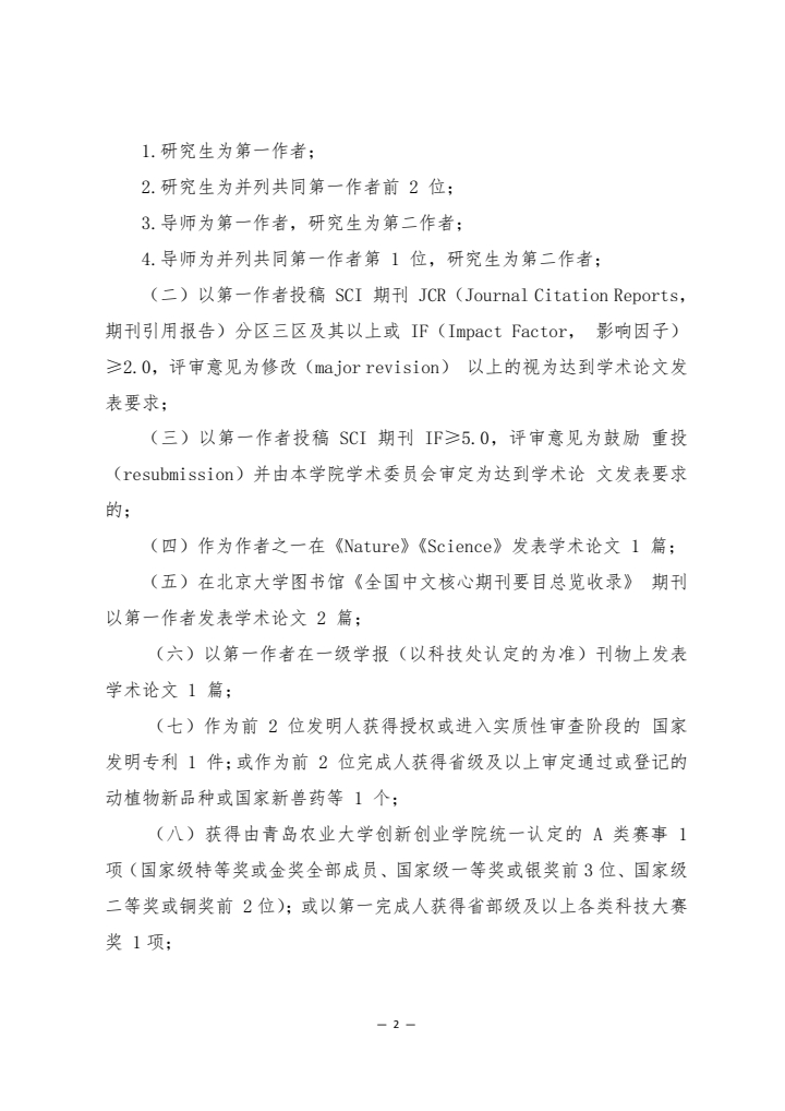
William威廉英国研究生硕士学位论文答辩资格科研成果审查实施细则
2024-01-23 17:50:35
来源:
William威廉英国
浏览数:
0
《William威廉英国研究生硕士学位论文答辩资格科研成果审查实施细则》.pdf
上一篇:
William威廉英国2024届学术学位硕士研究生答辩信息
下一篇:
William威廉英国研究生国家奖学金评审细则
鲁ICP备13028537号-5
鲁公网安备 37021402000104号
英国·威廉希尔(WilliamHill·VIP认证)中文官方网站-Official Website 版权所有